文章摘要
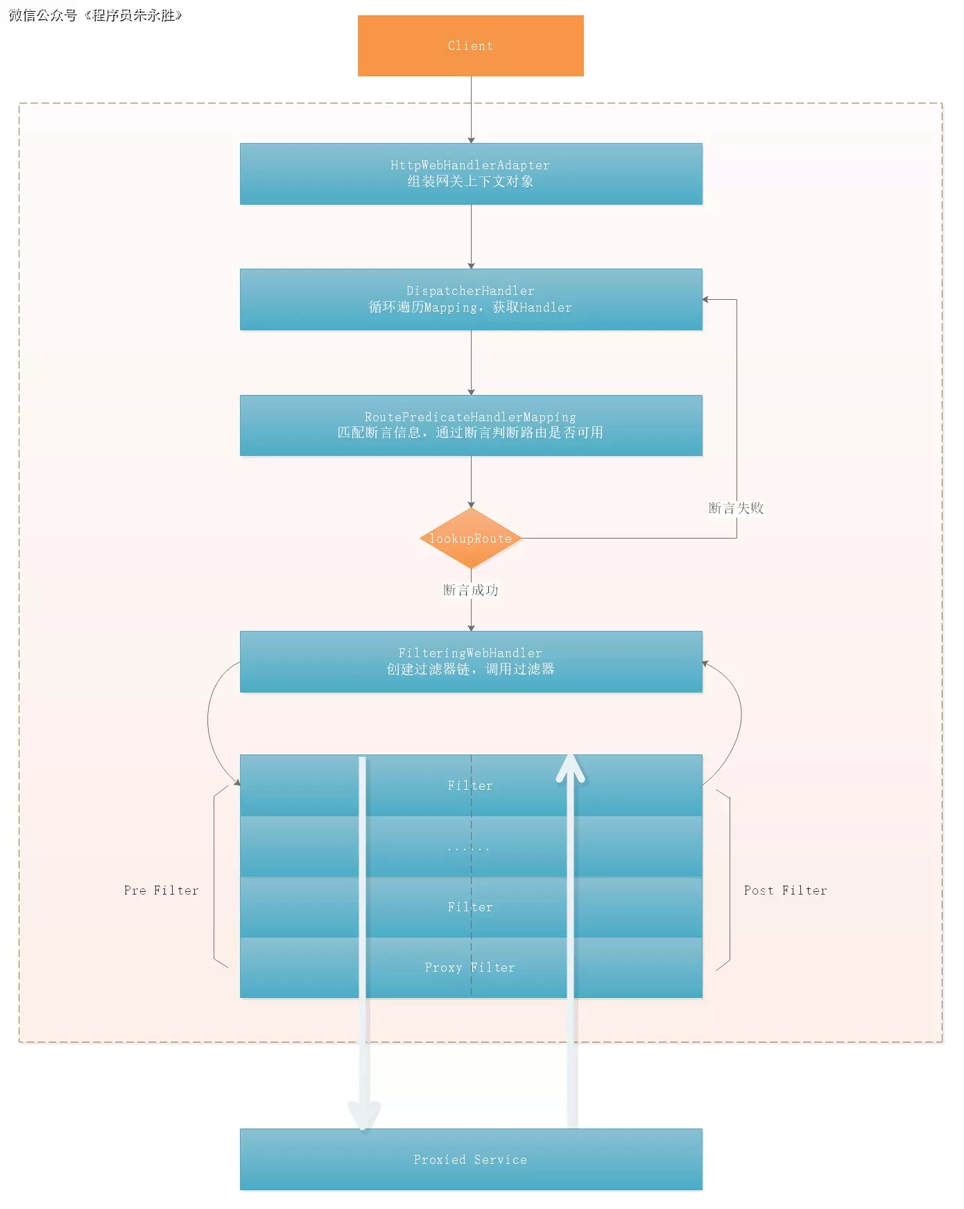
本文介绍了Spring Cloud Gateway的执行流程:客户端请求经HttpWebHandlerAdapter组装为网关上下文,由DispatcherHandler分发至RoutePredicateHandlerMapping查找路由,再经FilteringWebHandler组装并执行Filter链,最终转发到后端服务并返回响应。Filter分为Pre和Post两类,分别在请求转发前后执行。
有的时候博客内容会有变动,首发博客是最新的,其他博客地址可能会未同步,认准
https://blog.zysicyj.top
全网最细面试题手册,支持艾宾浩斯记忆法。这是一份最全面、最详细、最高质量的 java面试题,不建议你死记硬背,只要每天复习一遍,有个大概印象就行了。 https://store.amazingmemo.com/chapterDetail/1685324709017001`
Gateway的执行流程如下:
1. Gateway的客户端回向Spring Cloud Gateway发起请求,请求首先会被HttpWebHandlerAdapter进行提取组装成网关的上下文,然后网关的上下文会传递到DispatcherHandler。
DispatcherHandler是所有请求的分发处理器,DispatcherHandler主要负责分发请求对应的处理器,比如将请求分发到对应RoutePredicateHandlerMapping(路由断言处理器映射器)。
路由断言处理映射器主要用于路由的查找,以及找到路由后返回对应的FilteringWebHandler。
FilteringWebHandler主要负责组装Filter链表并调用Filter执行一系列Filter处理,然后把请求转到后端对应的代理服务处理,处理完毕后,将Response返回到Gateway客户端。
在Filter链中,通过虚线分割Filter的原因是,过滤器可以在转发请求之前处理或者接收到被代理服务的返回结果之后处理。所有的Pre类型的Filter执行完毕之后,才会转发请求到被代理的服务处理。被代理的服务把所有请求完毕之后,才会执行Post类型的过滤器。
本文是原创文章,采用 CC BY-NC-SA 4.0 协议,完整转载请注明来自 小朱
评论
隐私政策
0/500
滚动到此处加载评论...


